SurvivalFunction - Maple Help
For the best experience, we recommend viewing online help using Google Chrome or Mozilla Firefox.

Online Help

All Products    Maple    MapleSim


Statistics

  

SurvivalFunction

  

compute the survival function

 

Calling Sequence

Parameters

Description

Computation

Options

Examples

References

Calling Sequence

SurvivalFunction(X, t, options)

Parameters

X

-

algebraic; random variable or distribution

t

-

algebraic; point

options

-

(optional) equation of the form numeric=value; specifies options for computing the survival function of a random variable

Description

• 

The SurvivalFunction function computes the survival function of the random variable X at the point t, which is defined as the probability that X takes a value greater than t. In other words, if St denotes the survival function of X and Ft denotes the cumulative distribution function of X, then St=1Ft for all real values of t.

• 

The first parameter can be a distribution (see Statistics[Distribution]), a random variable, or an algebraic expression involving random variables (see Statistics[RandomVariable]).

Computation

• 

By default, all computations involving random variables are performed symbolically (see option numeric below).

• 

For more information about computation in the Statistics package, see the Statistics[Computation] help page.

Options

  

The options argument can contain one or more of the options shown below. More information for some options is available in the Statistics[RandomVariables] help page.

• 

numeric=truefalse -- By default, the survival function is computed using exact arithmetic. To compute the survival function numerically, specify the numeric or numeric = true option.

Examples

withStatistics:

Compute the survival function of the beta distribution with parameters p and q.

SurvivalFunctionΒp,q,t

10t<0tphypergeomp&comma;1q&comma;1+p&comma;tΒp&comma;qpt<11otherwise

(1)

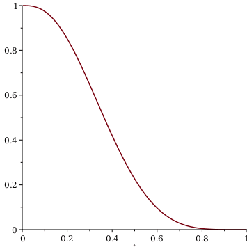
If p = 3 and q = 5, the plot of the survival function is as follows:

plotSurvivalFunctionΒ3&comma;5&comma;t&comma;t=0..1

The survival function can also be evaluated directly using numeric parameters.

SurvivalFunctionΒ3&comma;5&comma;12

135hypergeom−4&comma;3&comma;4&comma;128

(2)

simplify

29128

(3)

The numeric option gives a floating point result.

SurvivalFunctionΒ3&comma;5&comma;12&comma;numeric

0.226562500000000

(4)

Define new distribution.

TDistribution`=`PDF&comma;t1π1+t2&colon;

XRandomVariableT&colon;

CDFX&comma;t

π+2arctant2π

(5)

SurvivalFunctionX&comma;t

1π+2arctant2π

(6)

plot&comma;t=10..10

Another distribution

UDistribution`=`CDF&comma;tFt&comma;`=`PDF&comma;tft&colon;

YRandomVariableU&colon;

CDFY&comma;t

Ft

(7)

SurvivalFunctionY&comma;t

1Ft

(8)

References

  

Stuart, Alan, and Ord, Keith. Kendall's Advanced Theory of Statistics. 6th ed. London: Edward Arnold, 1998. Vol. 1: Distribution Theory.

See Also

Statistics

Statistics[Computation]

Statistics[Distributions]

Statistics[InverseSurvivalFunction]

Statistics[RandomVariables]