Overall, the enhancements throughout the entire package increase robustness, versatility and functionality, extending furthermore the range of Physics-related algebraic computations that can be done naturally in a worksheet. The presentation below illustrates both the novelties and the kind of mathematical formulations that can now be performed.
As part of its commitment to providing the best possible environment for algebraic computations in Physics, Maplesoft launched a Maple Physics: Research and Development website with Maple 18, which enabled users to download research versions, ask questions, and provide feedback. The results from this accelerated exchange with people around the world have been incorporated into the Physics package in Maple 2019.
Tensor product of Quantum States using Dirac's Bra-Ket Notation
Tensor products of Hilbert spaces and related quantum states are relevant in a myriad of situations in quantum mechanics, and in particular regarding quantum information. Tensor products are key in the mathematical formulation of entanglement. Below is a presentation of the design and implementation introduced in Maple 2019, with input/output and examples, organized in four sections:
References
[1] Cohen-Tannoudji, C.; Diu, B.; and Laloe,F. Quantum Mechanics, Chapter 2, section F.
[2] Griffiths, Robert B. Hilbert Space Quantum Mechanics. Quantum Computation and Quantum Information Theory Course, Physics Department, Carnegie Mellon University, 2014.
The basic ideas and design implemented in Maple 2019
Suppose
and
are quantum operators and
are, respectively, their eigenkets. The following works since the introduction of the Physics package in Maple
| > |
| > |
| (1) |
| > |
| (2) |
| > |
| (3) |
In previous Maple releases, all quantum operators are supposed to act on the same Hilbert space. New in Maple 2019: suppose that
and
act on different, disjointed, Hilbert spaces.
1) To represent that situation, a new keyword in Setup,
, is introduced. With it you can indicate the quantum operators that act on a Hilbert space, say as in
with the meaning that the operator
acts on one Hilbert space while
acts on another one.
The Hilbert space thus has no particular name (as in 1, 2, 3 ...) and is instead identified by the operators that act on it. There can be one or more, and operators acting on one space can act on other spaces too. The disjointedspaces keyword is a synonym for hilbertspaces and hereafter all Hilbert spaces are assumed to be disjointed.
NOTE: noncommutative quantum operators acting on disjointed spaces commute between themselves, so after setting - for instance -
, automatically,
become quantum operators satisfying (see comment (ii) on page 156 of ref.[1])
2) Product of Kets and Bras that belong to different Hilbert spaces are understood as tensor products satisfying (see footnote on page 154 of ref. [1]):
while
3) All the operators of one Hilbert space act transparently over operators, Bras, and Kets of other Hilbert spaces. For example
and the same for the Dagger of this equation, that is
Hence, when we write the left-hand sides of the two equations above and press enter, they are automatically rewritten (returned) as the right-hand sides.
4) Every other quantum operator, set as such using Setup, and not indicated as acting on any particular Hilbert space, is assumed to act on all spaces.
5) Notation:
is displayed as
Design details
The commutativity of the eigenkets of
and
is consistent with
, see footnote on page 154 of ref. [1].
Taking advantage of this commutativity of Bras and Kets belonging to disjointed spaces, during the computer algebra session (on the worksheet) the ordering of their products in the output happens automatically and systematically, it is always the same, and according to the following rules: suppose there are two Hilbert subspaces, then:
Example: if one Hilbert subspace has operators
acting on it and the other has operators
then a product of contiguous eigenkets of these operators is sorted as
Where the first pair of Kets belong to the first Hilbert subspace and the other pair to the second subspace, and where the first subspace is the one whose operands are alphabetically sorted first than the operands of the second subspace (in this example
is sorted before
) and within a subspace, the Kets are also sorted alphabetically (so
before
, then in the second subspace
before
).
Regarding the notation for the Dagger of a tensor product of states, say
the standard convention for tensor products is to preserve the order, as in
representing an exception to the “reverse the order†rule of the Dagger operation. This is conventional, in that Kets and Bras belonging to disjointed spaces actually commute. This convention, however is notationally important for two reasons
Example: we know that
In the left-hand and right-hand sides of the expression above, the ordering of the Hilbert subspaces is not the same. If we now omit the labels
and
, we would have
which would be misleading. Likewise,
and removing the labels we would get the misleading
From all this we see that, in order to make sense of the notation without labels, it is necessary to preserve the ordering of the Hilbert subspaces present in a tensor product, and also when taking the Dagger of a Ket. Accordingly, within tensor products, for instance in these examples, the system will always write Kets of the subspace A before Kets of the subspace B.
Tensor product notation and the hideketlabel option
According to the design section, set now two disjointed Hilbert spaces with operators
acting on one of them and
on the other one (you can think of
)
| > |
| (4) |
Consider a tensor product of Kets, each of which belongs to one of these different spaces, note the new notation using
| > |
| (5) |
| > |
| (6) |
You see that in the product of Bras, and also in the product of Kets, A comes first, then B.
Remark: some textbooks prefer a dyadic style for sorting the operands in products of Bras and Kets that belong to different spaces, for example,
instead of the projector sorting style of
. Both reorderings of Kets and Bras are mathematically equal.
| > |
| (7) |
The display for
is now
| > |
| (8) |
Important: this new option only hides the label while displaying the Bra or Ket. The label, however, is still there, both in the input and in the output. One can "see" what is behind this new display using show, that works the same way as it does in the context of CompactDisplay. The actual contents being displayed in
is thus
| > |
| (9) |
Operators of each of these spaces act on their eigenkets as usual. Here we distribute over both sides of an equation, using `*` on the left-hand side, to see the product uncomputed, and `.` on the right-hand side to see it computed:
| > |
| (10) |
| > |
| (11) |
| > |
| (12) |
| > |
| (13) |
Release the product
| > |
| (14) |
The same operation but now using the dot product `.` operator. Start by delaying the operation
| > |
| (15) |
Recalling that this product is mathematically the same as
, and that
| > |
| (16) |
by releasing the delayed product
we have
| > |
| (17) |
Reset hideketlabel
| > |
| (18) |
Implementation details
| > |
| (19) |
| > |
| (20) |
| > |
| (21) |
| > |
| (22) |
| > |
| (23) |
| > |
| (24) |
| > |
| (25) |
These three Physics:-Library routines, are the ones used internally by the Physics package to make decisions.
| > |
| (26) |
| > |
| (27) |
| > |
| (28) |
Example
| > |
| (29) |
| > |
| (30) |
Remove now the evaluation delay and the ordering on the right-hand side is automatically rearranged as in the left-hand side.
| > |
| (31) |
The same using the dot operator `.`
| > |
| (32) |
| > |
| (33) |
NOTE: the dot product operator, `.`, is used to perform contractions or attachments in the space of quantum states. Therefore, in the case of tensor products, it returns using the star product operator `*`, in that there is no meaning for the contraction of tensors of different (disjointed) Hilbert spaces.
Regarding the product of a Bra and a Ket belonging to disjointed spaces, we also have, automatically,
| > |
| (34) |
| > |
| (35) |
So the left-hand side is rewritten as the right-hand side, and
is not a "scalar product", but an operator in the tensor product of spaces, since
and
belong to different disjointed spaces.
Enclose again the input with ' ' to delay its evaluation
| > |
| (36) |
Release the evaluation
| > |
| (37) |
In the output above we see that
is not interpreted as contraction between an operator and Ket, but as the product of
acting on
where
is the identity (projector) onto the
space. That is, an operator of one disjointed space acts transparently over a Bra or a Ket of a different disjointed space. The same happens with
just that, while
moves to the right, jumping over a Bra or Ket (see
),
moves to the left:
| > |
| (38) |
| > |
| (39) |
NOTE: Although determining "who is the Dagger of who" is arbitrary, this implementation follows what we do with paper and pencil: operators act to their right while those having an explicit Dagger act to their left.
Finally, the notation used for tensor products of operators is the same one used for tensor products of Bras and Kets:
| > |
| (40) |
As explained in the Details of the design section, the ordering of the Hilbert spaces in tensor products is now preserved, so taking the Dagger does not swap the operands in this product:
| > |
| (41) |
Entangled States and the Bell basis
With the introduction of disjointed Hilbert spaces in Maple 2019 it is possible to represent entangled quantum states in a simple way, basically as done with paper and pencil.
Recalling the Hilbert spaces set at this point are,
| > |
| (42) |
where
acts on the tensor product of the spaces where
and
act. A state of
can then always be written as
| > |
| (43) |
where
is a matrix of complex coefficients. Bra states of
are formed as usual taking the Dagger
| > |
| (44) |
Example: the Bell basis for a system of two qubits
Consider a 2-dimensional space of states acted upon by the operator
, and let
act upon another, disjointed, Hilbert space that is a replica of the Hilbert space on which
acts. Set the dimensions of
,
and
respectively equal to 2, 2 and 2x2
| > |
| (45) |
The system C with the two subsystems A and B represents a two qubits system. The standard basis for C can be constructed in a natural way from the basis of Kets of A and B,
, by taking their tensor products:
| > |
| (46) |
Set a more mathematical display for the imaginary unit
| > |
The four entangled Bell states also form a basis of C and are given by
| > |
| (47) |
| > |
| (48) |
| > |
| (49) |
| > |
| (50) |
| > |
| (51) |
There is no standard convention for the four linear combinations of the right-hand sides above defining the Bell states. The convention used here relates to the definition of these states using the Pauli matrices as shown further below. Regardless of the convention used, the Bell basis is orthonormal. That can be verified by taking dot products, for example:
| > |
| (52) |
In steps, perform the same operation but using the star (`*`) operator, so that the contraction is represented but not performed
| > |
| (53) |
Evaluate now the result at `*` = `.`, that is transforming the star product into a dot product
| > |
| (54) |
| > |
| (55) |
| > |
| (56) |
The Bell basis and its relation with the Pauli matrices
The Bell basis can be constructed departing from
using the Pauli matrices
. For that purpose, using a Vector representation for
,
| > |
![]() |
(57) |
Multiplying
by each of the
Pauli matrices and performing the matrix operations we have
| > |
![]() |
(58) |
| > |
![]() |
(59) |
In this result we see that
and
flip the state, transforming
into
,
also multiplies by the imaginary unit
, while
leaves the state
unchanged.
We can express all that by removing from
the Vector representations shown in
. For that purpose, create a list of substitution equations
| > |
![]() |
(60) |
The action of
in
is then given by
| > |
| (61) |
For
, performing the same steps, the action of the Pauli matrices on it is
| > |
![]() |
(62) |
| > |
![]() |
(63) |
| > |
| (64) |
To obtain the other three Bell states using the results
and
, indicate to the system that the Pauli matrices operate in the subspace where
operates
| > |
| (65) |
Multiplying
given in
by each of the three
we get the other three Bell states
| > |
| (66) |
| > |
| (67) |
Substitute in this result the first equations of
and
| > |
| (68) |
| > |
| (69) |
| > |
| (70) |
| > |
| (71) |
This is
defined in
| > |
| (72) |
| > |
| (73) |
Multiplying now by
and substituting
using the
equations of
and
we get
| > |
| (74) |
| > |
| (75) |
| > |
| (76) |
| > |
| (77) |
The above is
defined in
| > |
| (78) |
| > |
| (79) |
Finally, multiplying
by
| > |
| (80) |
Substituting
| > |
| (81) |
| > |
| (82) |
We get
| > |
| (83) |
which is
| > |
| (84) |
| > |
| (85) |
Reset the symbol representing imaginary unit to use i as an index in the next section
| > |
Entangled States, Operators and Projectors
Consider a fourth operator,
, that is Hermitian and acts on the same space of
, has the same dimension, and
are its mean values in an entangled and product states respectively.
| > |
| (86) |
To operate in a practical way with these operators, Bras and Kets, bracket rules reflecting their relationship are necessary. From the definition of
as acting on the tensor product of spaces where
and
act (see
) and taking into account the dimensions specified for
,
and
we have
| > |
![]() |
(87) |
| > |
![]() |
(88) |
| > |
![]() |
(89) |
| > |
| (90) |
The bracket rules for
,
and
are the first two of these; Set these rules, so that the system can take them into account
| > |
![]() |
(91) |
If we now recompute
, the left-hand side is also computed
| > |
| (92) |
Suppose now that you want to compute with the Hermitian operator
, that operates on the same space as
, both using C and the operators
and
, as in
where
=
when
is a product (not entangled) state.
To compute taking into account
it suffices to set a bracket rule
| > |
| (93) |
After that,
| > |
| (94) |
Regarding
, since
belongs to the tensor product of spaces A and B, it can be an entangled operator, one that you cannot represent just as a product of one operator acting on A times another one acting on B. A computational representation for the operator
(that is not just itself or as abstract) is not possible in the general case. For that you can use a different feature: define the action of the operator
on Kets of
and
.
Basically, we want:
![]()
A program sketch for that would be:
if H is applied to a Ket of A or B and it still has not 4 indices then
if H itself is indexed then
return H with its indices followed by the index of the Ket
else
return H indexed by the index of the Ket;
otherwise
return the dot product operation uncomputed, unevaluated
In the Maple language (see sec. 1.4) that program-sketch becomes
| > |
Let's see it in action. Start by erasing the Physics performance remember tables, which remember results like computed before the definition of
| > |
| > |
| (95) |
Recalling that
is Hermitian,
| > |
| (96) |
| > |
| (97) |
| > |
| (98) |
| > |
| (99) |
Note that the definition of
as a procedure does not interfere with the setting of an bracket rule for it with
, that is still working
| > |
| (100) |
where â„‹ = â„ when
is a product state. The definition of H takes precedence, so if in that definition you indicate what to do with a
Ket, that will be taken into account before the bracket rule.
| > |
![]() |
|
![]() |
|
![]() |
(101) |
Since the algebra rules for computing with eigenkets of
,
and
were already set in
, from the projectors above you can construct any subspace projector, for example
| > |
![]() |
(102) |
| > |
![]() |
(103) |
The conjugate of
is due to the contraction or attachment from the right of
, that is with
| > |
![]() |
(104) |
The coefficients
satisfy constraints due to the normalization of Kets of
and
. One can derive these constraints by inserting the unit operator
in the identity
| > |
![]() |
(105) |
Transform this result into a function P to explore the identity further
| > |
![]() |
(106) |
The first and third indices refer to the quantum numbers of
, the second and fourth to
, so the right-hand sides in the following are respectively 1 and 0
| > |
| (107) |
| > |
| (108) |
To get the whole system of equations satisfied by the coefficients
, use P to construct an Array with four indices running from 0..1
| > |
![]() |
(109) |
Convert the whole Array into a set of equations
| > |
| (110) |
Coherent States in Quantum Mechanics
References
[1] Cohen-Tannoudji, C.; Diu, B.; and Laloe, F. Quantum Mechanics. Paris, France: Hermann, 1977.
[2] Massachusetts Institute of Technology OpenCourseWare, Quantum Physics II, Quantum Dynamics.
Definition and the basics
| > |
Set a quantum operator
and corresponding annihilation / creation operators
| > |
| (111) |
| > |
| (112) |
| > |
| (113) |
In what follows, on the left-hand sides the product operator used is `*`, which properly represents, but does not perform the attachment of Bras, Kets, and operators. On the right-hand sides the product operator is `.`, that performs the attachments. Since the introduction of Physics in the Maple system, we have that
| > |
| (114) |
| > |
| (115) |
| > |
| (116) |
New in Maple 2019: coherent states, the eigenstates of the annihilation operator
, with all of their properties, are now understood as such by the system
| > |
| (117) |
is an eigenket of
but not of
| > |
| (118) |
The norm of these states is equal to 1
| > |
| (119) |
These states, however, are not orthonormal as the occupation number states
are, and since
is not Hermitian, its eigenvalues are not real but complex numbers. Instead of
, in Maple 2019 we have
| > |
| (120) |
At
,
| > |
| (121) |
Their scalar product with the occupation number states
, using the inert %Bracket on the left-hand side and the active Bracket on the other side:
| > |
![]() |
(122) |
The expansion of coherent states into occupation number states, first representing the product operation using `*`, then performing the attachments replacing `*` by `.`
| > |
| (123) |
| > |
| (124) |
| > |
![]() |
(125) |
Taking all into account,
| > |
![]() |
(126) |
Hide now the ket label. When in doubt, input show to see the Kets with their labels explicitly shown
| > |
| (127) |
Define eigenkets of the annihilation operator, with two different eigenvalues for experimentation
| > |
| (128) |
| > |
| (129) |
Because the properties of coherent states are now known to the system, the following computations proceed automatically in Maple 2019. The left-hand sides use the `*`, while the right-hand sides use the `.`
| > |
| (130) |
| > |
| (131) |
| > |
| (132) |
| > |
| (133) |
Properties of Coherent states
The mean value of the occupation number N
The occupation number operator N is given by
| > |
| (134) |
| > |
| (135) |
| > |
| (136) |
N is diagonal in the
basis of the Fock (occupation number) space
| > |
| (137) |
| > |
| (138) |
| > |
| (139) |
The mean value of
| > |
| (140) |
| > |
| (141) |
The standard deviation
for a state
| > |
| (142) |
In conclusion, a coherent state
has a finite spreading
. Coherent states are good approximations for the states of a laser, where the laser intensity I is proportional to the mean value of the photon number, I âˆ
, and so the intensity fluctuation,
.
| > |
| (143) |
| > |
| (144) |
The mean value of the occupation number N in a state
is thus n itself, as expected since
represents a (Fock space) state of n (quasi-) particles. Accordingly,
| > |
| (145) |
| > |
| (146) |
The standard deviation
for a state
, is thus
| > |
| (147) |
That is, in a Fock state,
, there is no intensity fluctuation.
The specific properties of coherent states implemented in Maple 2019 can be derived explicitly departing from the projection of
into the
basis of occupation number states and the definition of
as the operator that annihilates the vacuum ![]()
| > |
| (148) |
| > |
![]() |
(149) |
To derive
from the formula above, start multiplying by
| > |
![]() |
(150) |
In view of
, discard the first term of the sum
| > |
![]() |
(151) |
Change variables
; in the result rename
| > |
![]() |
(152) |
Activate the product
by replacing, in the right-hand side, the product operator `*` by `.`
| > |
![]() |
(153) |
By inspection the right-hand side of
is equal to
times the right-hand side of
| > |
![]() |
(154) |
| > |
| (155) |
Consider the projection of
over an occupation number state
| > |
![]() |
(156) |
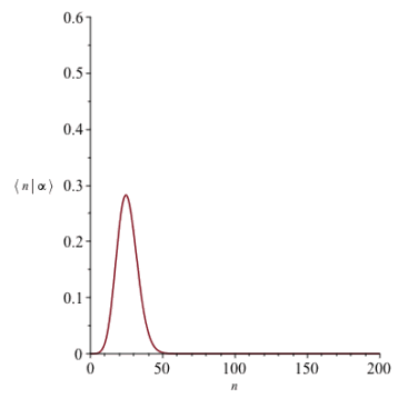
An overview of the distribution of coherent states
for a sample of values of n and
is thus as follows
| > |
![]() |
The distribution can be explored for ranges of values of n and
using Explore
| > |
| > |
|
||||||
|
||||||
To verify this identity, construct each of the three terms, then simplify the result. Recalling the projection of a coherent state
into the
basis of occupation number states,
| > |
![]() |
(157) |
The third term of this identity is thus
| > |
![]() |
(158) |
The first term, on the left-hand side, is obtained multiplying by
| > |
![]() |
(159) |
To have the three terms with
in the summand, change variables
; in the result rename
| > |
![]() |
(160) |
The radical in the summand can be rewritten taking into account that, when n is a positive integer,
| > |
| (161) |
This identity can be verified as follows
| > |
| (162) |
| > |
![]() |
(163) |
The summand, at
, is equal to 0
| > |
![]() |
(164) |
| > |
| (165) |
Rewriting then the sum to start from 0
| > |
![]() |
(166) |
The second term of this identity is obtained by differentiation of
| > |
![]() |
(167) |
Putting the three terms together,
| > |
![]() ![]() |
(168) |
Combining the sums the identity is verified
| > |
| (169) |

=
The coherent state
can be constructed from the vacuum state using the operator
.
| > |
| (170) |
| > |
![]() |
(171) |
New in Maple 2019, the conversion network for mathematical functions can be used with not-commutative variables; develop the exponential function of
in power series:
| > |
| (172) |
So
becomes
| > |
![]() |
(173) |
Therefore, for
·
, we have
| > |
![]() |
(174) |
| > |
![]() |
(175) |
By inspection the right-hand side is already the projection of
into the basis or occupation number states
computed previously in
| > |
![]() |
(176) |
| > |
| (177) |
| > |
| (178) |
Remark:
is not unitary,
| > |
![]() |
(179) |
| > |
![]() |
(180) |
![]()
=
Here, we use another operator,
=
to construct
from the vacuum.
is sometime called the "displacement" operator. It has the advantage over
that
is unitary,
As a consequence:
.
| > |
| (181) |
This operator is unitary
| > |
| (182) |
| > |
| (183) |
To verify that
one can proceed as in the above, or directly compute their commutator, expecting
.
| > |
| (184) |
| > |
| (185) |
For
·
, start multiplying by
| > |
| (186) |
| > |
![]() |
(187) |
Recalling the definition of
in the previous section
| > |
![]() |
(188) |
The expression above
can be simplified using this definition
| > |
![]() |
(189) |
| > |
| (190) |
In turn
can be computed by replacing the `*` product by a dot product `.`
| > |
| (191) |
Finally, we arrive at the desired result recalling the result of the previous section,
| > |
| (192) |
| > |
| (193) |
The identity in the title can be derived departing again from the projection of a coherent state
into the
basis of occupation number states
| > |
![]() |
(194) |
| > |
![]() |
(195) |
Taking the `*` product of these two expressions
| > |
![]() |
(196) |
Perform the attachment of Bras and Kets on the right-hand side by replacing `*` by `.`, evaluating the sum and simplifying the result
| > |
| (197) |
In most cases,
and
are complex valued numbers. Below, the plots assume that
and
are both real. To take into account the general case, the possibility to tune a phase difference
between
and
is explicitly added, so that
becomes
| > |
| (198) |
| > |
|
||||||
|
||||||
The Zassenhaus formula and the algebra of the Pauli matrices
The implementation of the Pauli matrices and their algebra were reviewed for Maple 2019, including the algebraic manipulation of nested commutators, resulting in faster computations using simpler and more flexible input. As it frequently happens, improvements of this type suddenly transform research problems presented in the literature as untractable in practice, into tractable.
As an illustration, we tackle below the derivation of the coefficients entering the Zassenhaus formula shown in section 4 of [1] for the Pauli matrices up to order 10 (results in the literature go up to order 5). The computation presented can be reused to compute these coefficients up to any desired higher-order (hardware limitations may apply). A number of examples which exploit this formula and its dual, the Baker-Campbell-Hausdorff formula, occur in connection with the Weyl prescription for converting a classical function to a quantum operator (see sec. 5 of [1]), as well as when solving the eigenvalue problem for classes of mathematical-physics partial differential equations [2].
References
Formulation of the problem
The Zassenhaus formula expresses
as an infinite product of exponential operators involving nested commutators of increasing complexity
![]()
Given
,
and their commutator
, if
and
commute with
,
for
and the Zassenhaus formula reduces to the product of the first three exponentials above. The interest here is in the general case, when
and
, and the goal is to compute the Zassenhaus coefficients
in terms of
,
for arbitrary n. Following [1], in that general case, differentiating the Zassenhaus formula with respect to
and multiplying from the right by
one obtains
This is an intricate formula, which however (see eq.(4.20) of [1]) can be represented in abstract form as
from where an equation to be solved for each
is obtained by equating to 0 the coefficient of
. In this formula, the repeated commutator bracket is defined inductively in terms of the standard commutator
by
and higher-order repeated-commutator brackets are similarly defined. For example, taking the coefficient of
and
and respectively solving each of them for
and
one obtains
This method is used in [3] to treat quantum deviations from the classical limit of the partition function for both a Bose-Einstein and Fermi-Dirac gas. The complexity of the computation of
grows rapidly and in the literature only the coefficients up to
have been published. Taking advantage of developments in the Physics package for Maple 2019, below we show the computation up to
and provide a compact approach to compute them up to arbitrary order.
Computing up to
Set the signature of spacetime such that its space part is equal to +++ and use lowercaselatin letters to represent space indices. Set also
,
and
to represent quantum operators
| > |
| > |
| (199) |
To illustrate the computation up to
, a convenient example, where the commutator algebra is closed, consists of taking
and
as Pauli Matrices which, multiplied by the imaginary unit, form a basis for the
group, which in turn exponentiate to the relevant Special Unitary Group
. The algebra for the Pauli matrices involves a commutator and an anticommutator
| > |
| (200) |
Assign now
and
to two Pauli matrices, for instance
| > |
| (201) |
| > |
| (202) |
Next, to extract the coefficient of
from
to solve it for
we note that each term has a factor
multiplying a sum, so we only need to take into account the first
terms (sums) and in each sum replace
by the corresponding
. For example, given
to compute
we only need to compute these first three terms:
then solving for
one gets
.
Also, since to compute
we only need the coefficient of
, it is not necessary to compute all the terms of each multiple-sum. One way of restricting the multiple-sums to only one power of
consists of using multi-index summation, available in the Physics package. For that purpose, redefine sum to extend its functionality with multi-index summation
| > |
| (203) |
Now we can represent the same computation of
without multiple sums and without computing unnecessary terms as
Finally, we need a computational representation for the repeated commutator bracket
One way of representing this commutator bracket operation is defining a procedure, say F, with a cache to avoid recomputing lower order nested commutators, as follows
| > |
| (204) |
For example,
| > |
| (205) |
| > |
| (206) |
| > |
| (207) |
We can set now the value of
| > |
| (208) |
and enter the formula that involves only multi-index summation
| > |
![]() |
(209) |
from where we compute
by solving for it the coefficient of
, and since due to the multi-index summation this expression already contains
as a factor,
| > |
| (210) |
In order to generalize the formula for H for higher powers of
, the right-hand side of the multi-index summation limit can be expressed in terms of an abstract N, and H transformed into a mapping:
| > |
| (211) |
Now we have
| > |
| (212) |
| > |
| (213) |
The following is already equal to
| > |
![]() |
(214) |
In this way, we can reproduce the results published in the literature for the coefficients of Zassenhaus formula up to
by adding two more multi-index sums to ![]()
. Unassign
first
| > |
| > |
We compute now up to
in one go
| > |
| (215) |
The nested-commutator expression solved in the last step for
is
| > |
![]() ![]() ![]() |
(216) |
With everything understood, we want now to extend these results generalizing them into an approach to compute an arbitrarily large coefficient
, then use that generalization to compute all the Zassenhaus coefficients up to
. To type the formula for H for higher powers of
is however prone to typographical mistakes. The following is a program, using the Maple programming language, that produces these formulas for an arbitrary integer power of
:

This Formula program uses a sequence of summation indices with as much indices as the order of the coefficient
we want to compute, in this case we need 10 of them
| > |
| (217) |
To avoid interference of the results computed in the loop
, unassign
again
| > |
Now the formulas typed by hand, used lines above to compute each of
,
and
, are respectively constructed by the computer
| > |
![]() |
(218) |
| > |
| (219) |
| > |
| (220) |
Construct then the formula for
and make it be a mapping with respect to N, as done for
after
| > |
| (221) |
Compute now the coefficients of the Zassenhaus formula up to
all in one go
| > |
| (222) |
Notes: with the material above you can compute higher order values of
. For that you need:
Multivariable Taylor series of expressions involving anticommutative (Grassmannian) variables
The Physics:-Gtaylor command, for computing Taylor series of expressions involving anticommutative variables, got rewritten, now as a multivariable Taylor series command (same difference as in between the taylor and mtaylor commands) and combining two different approaches to handle, when possible, the presence of noncommutative and anticommutative variables. One is the standard approach for multi-variable expansions, it requires that the derivative of each function entering the expression being expanded commutes with the function itself. The second approach, for expansions with respect to anticommutative variables, separates the function into a "Body" and a "Soul", as is standard in supermathematics.
Consider a set of anticommutative Grassmann variables
with
, forming a basis enlarged by their products, that satisfies
, so that
The elements of the algebra involving these variables are linear combinations of the form
where the coefficients
are complex numbers,
is called the body and everything else,
, is called the soul (nilpotent part).
Consider now a mapping (function)
which is assumed to be differentiable. Then
can be defined by its Taylor expansion,
That is the expansion computed by Gtaylor in Maple 2019.
Examples
| > |
| (223) |
Consider
| > |
| (224) |
Step by step,
is the application of the mapping
| > |
| (225) |
to the element of the algebra
| > |
| (226) |
The body of
is
| > |
| (227) |
The soul of
is
| > |
| (228) |
and in view of
| > |
| (229) |
for the expression
, the Taylor expansion, mentioned in the introductory paragraph is
| > |
| (230) |
The same computation, all in one go:
| > |
| (231) |
Problem. Taking into account that, with regards to Grassmann variables, differentiation and integration are the same operation, recover the determinant of the coefficient matrix with dimension
Define the coefficient matrix and construct the exponential
| > |
| > |
![]() |
(232) |
| > |
| (233) |
| > |
![]() |
(234) |
| > |
| (235) |
The integral of this exponential can thus be obtained performing a multivariable Taylor series expansion, then differentiating (equivalent to integrating) with respect to the six
variables.
| > |
To avoid the default behavior of discarding terms of order 6 or higher in
, as in the other
series
commands of the Maple system, indicate the order term to be
.
| > |
| (236) |
Perform now the integration of the expanded exponential
| > |
| (237) |
Compare with the determinant of the coefficient matrix M
| > |
| (238) |
| > |
| (239) |
| > |
| (240) |
Define corresponding annihilation and creation operators
| > |
| (241) |
| > |
| (242) |
Note that the anticommutator of these two operators is equal to 1 (so they don't anticommute)
| > |
| (243) |
while they do anticommute with all Grassmann variables
| > |
| (244) |
| > |
| (245) |
and, because of Pauli's exclusion principle for fermions, the square of
and
are equal to 0.
Consider now the product of exponentials
| > |
| (246) |
Because the corresponding exponents
and
commute with their commutator, this product of exponentials can be combined using Hausdorff's formula
| > |
| (247) |
Both sides can be expanded in multivariable Taylor series, this time including the annihilation and creation operators as series variables since their commutation rules are all known (
,
,
) and their square is equal to 0:
| > |
| (248) |
On the left-hand side is the product of the expansion of each exponential while on the right-hand side it is the expansion of the single exponential (no-trivially) combined taking into account the commutator of the exponents on the left-hand side. Verify that both expansions are one and the same:
| > |
| (249) |
| > |
| (250) |
| > |
| (251) |
| > |
| (252) |
| > |
| (253) |
| > |
| (254) |
| > |
| (255) |
| > |
New SortProducts command
A new command, SortProducts, receives an expression involving products and sorts the operands of these products according to the ordering indicated as the second argument, a list containing some or all of the operands of the product(s) found in the expression. The sorting of operands performed automatically takes into account any algebra rules set using Setup.
Examples
| > |
| > |
Consider the product of the commutative
| > |
| (256) |
Reorder the operands
and
"in place".
| > |
| (257) |
Sort the operands
and
and put them to the left, then to the right
| > |
| (258) |
| > |
| (259) |
Set a prefix identifying noncommutative variables and related algebra rules for some of them, such that
and
commute between themselves, but none of them commute with
.
| > |
| (260) |
| > |
| (261) |
Sort Z2 and Z3 "in place".
| > |
| (262) |
| > |
| (263) |
The value of the commutator between Z1 and Z5 is not known to the system, so by default they are not sorted:
| > |
| (264) |
Force their sorting using their commutator or anticommutator
| > |
| (265) |
| > |
| (266) |
| > |
| (267) |
| > |
| (268) |
Enter the product of
with
at the end (so, to the right of P) and sort it with
to the left. This is a case where
does not commute with any of the other operands. Compare the results with and without the option usecommutator,
| > |
| (269) |
| > |
| (270) |
| > |
| (271) |
| > |
| (272) |
Documentation: "Physics updates", "A complete guide for performing tensor computations" and the "Mini-Course: Computer Algebra for Physicists"
Simplification of tensors, Pauli and Dirac matrices and KroneckerDelta
A new algorithm for normalizing tensorial expressions got implemented, following the ideas presented in the paper by L. R. U. Manssur, R. Portugal, and B. F. Svaiter,
Group-Theoretic Approach for Symbolic Tensor Manipulation, International Journal of Modern Physics C, Vol. 13, No. 07, pp. 859-879 (2002).
Examples
| > |
| (273) |
Define the following tensors, with no particular symmetry
| > |
| (274) |
These tensors, A, B, F, H, and J respectively depend on 1 to 5 indices in the following tensorial expressions, all of which are actually equal to 0. The simplifier in Maple 2019 detects that fact by rewriting these expressions in the canonical / normal form explained in the reference mentioned above. To input the expressions with the contravariant indices as superscripts, type them preceded by ~, then right-click the input expression and select 2-D Math → Convert To → 2-D Math Input.
| > |
| > |
| (275) |
| > |
| > |
| (276) |
| > |
| > |
| (277) |
| > |
| > |
| (278) |
The following example is less simple, define a tensor with three indices, that is symmetric with respect to the last two of them
| > |
| (279) |
So
| > |
| (280) |
| > |
| (281) |
If we now swap
with
and take the difference we get an antisymmetric tensorial expression
| > |
| (282) |
So, by construction, the following is equal to 0 even when none of the terms is; detecting situations like this one is part of the intrinsic efficiency of the group theoretic approach
| > |
| (283) |
| > |
| (284) |
In Maple 2019, to compute the matrix components use Library:-RewriteInMatrixForm and Library:-PerformMatrixOperations
| > |
| (285) |
Since Pauli matrices are now defined as a 4-vector, all the keywords for tensors automatically work
| > |
| (286) |
Likewise, you can visualize tensor components the usual way using TensorArray
| > |
![]() |
(287) |
To see the matrix expression of these commutators and anticommutators of Pauli matrices use the option performmatrixoperations. For example, for the first block of identities involving commutators,
| > |
![]() |
(288) |
The simplifier now knows more about Pauli matrices
| > |
| (289) |
| > |
| (290) |
| > |
| (291) |
| > |
| (292) |
| > |
| (293) |
| > |
| (294) |
These two library routines are the ones used to rewrite tensorial expressions in matrix form or to perform the corresponding matrix operations
| > |
![]() |
(295) |
| > |
![]() |
(296) |
The same works for the Dirac matrices
| > |
| (297) |
| > |
![]() |
(298) |
New in Maple 2019, when Physics is loaded the standard representation of Dirac matrices is automatically loaded too, corresponding to the contravariant components of
| > |
| (299) |
| > |
![]() |
(300) |
The definition of
is also visible using the keyword definition
| > |
| (301) |
Verify the first three of these identities
| > |
![]() |
(302) |
For the fourth identity
| > |
| (303) |
| > |
![]() |
(304) |
You can compute with the tensor components and later represent them in matrix form, or perform the corresponding matrix operations
| > |
| (305) |
| > |
![]() |
(306) |
| > |
![]() |
(307) |
| > |
| (308) |
| > |
| (309) |
| > |
![]() |
(310) |
| > |
![]() |
(311) |
Although in an Euclidean space the Kronecker
symbol is a tensor, its components do not change under a transformation of coordinates, that is not the case in a Minkowski or curved spacetime. Also, KroneckerDelta is more often than otherwise used taking
when
, while due to Einstein's sum rule for repeated indices, if KroneckerDelta were a tensor and
is a tensor index, then
. To avoid this ambiguity of notation, in Maple 2019 KroneckerDelta is not implemented as a tensor, but as the standard non-tensorial Kronecker
symbol.
For the cases where you need to use it as a tensor, for example when entering commutation relations in quantum mechanics using tensorial notation, you can either use the metric itself
, or define a Kronecker
tensor for that purpose. For example
| > |
| (312) |
This does not return the dimension of space
| > |
| (313) |
This returns the dimension of space:
| > |
| (314) |
You can define a Kronecker delta; tensor using Define with ease, for example defining the covariant components of the tensor as follows
| > |
![]() |
(315) |
| > |
| (316) |
Now you have
| > |
![]() |
(317) |
| > |
![]() |
(318) |
| > |
![]() |
(319) |
And the trace:
| > |
| (320) |
So this is not equal to 1
| > |
| (321) |
| > |
| (322) |
This
tensor, well defined in an Euclidean space, however changes when the space is not Euclidean. For example:
| > |
| (323) |
| > |
![]() |
(324) |
| > |
![]() |
(325) |
| > |
| (326) |