Finance
DiscountBondPrice
calculate a discount bond price
Calling Sequence
Parameters
Options
Description
Examples
References
Compatibility
DiscountBondPrice(model, rate, maturity, opts)
model
-
affine one-factor model of interest rates
rate
the given interest rate
maturity
non-negative constant or a list of non-negative constants; time(s) to maturity
opts
equations of the form option = value where option is output; specify options for the DiscountBondPrice command
output = discount or zerorate; output type
The DiscountBondPrice command calculates the discount bond price in the given affine interest rate model.
with⁡Finance:
M≔VasicekModel⁡0.05,0.03,0.5,0.03
M ≔ moduleend module
X≔ShortRateProcess⁡M
X≔_X0
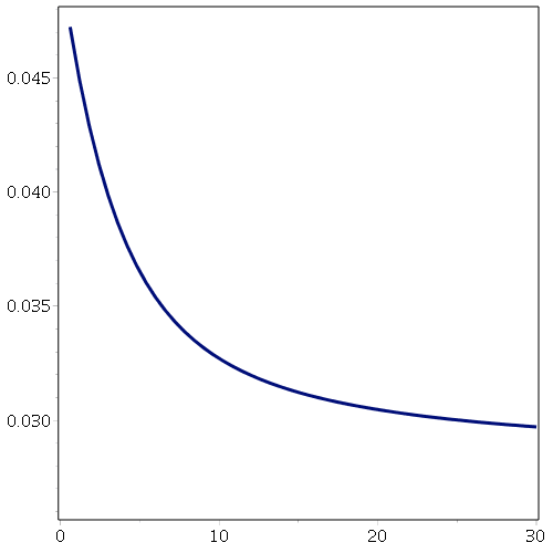
T≔seq⁡0.6⁢i,i=0..50
T≔0.,0.6,1.2,1.8,2.4,3.0,3.6,4.2,4.8,5.4,6.0,6.6,7.2,7.8,8.4,9.0,9.6,10.2,10.8,11.4,12.0,12.6,13.2,13.8,14.4,15.0,15.6,16.2,16.8,17.4,18.0,18.6,19.2,19.8,20.4,21.0,21.6,22.2,22.8,23.4,24.0,24.6,25.2,25.8,26.4,27.0,27.6,28.2,28.8,29.4,30.0
S≔SamplePath⁡X⁡t,t=0..1,timesteps=50
S≔0.05000000000000000.04776632440931110.05091562840947540.04858308741964210.04631390402218390.04715978522863410.04635925560354330.04589548468448690.05025848178093700.0439063924637513…1 × 51 Array
PathPlot⁡S,thickness=3,axes=BOXED,gridlines=true
P≔seq⁡StatisticsLineChart⁡DiscountBondPrice⁡M,S1,i,T,output=zerorate,xcoords=T,axes=BOXED,thickness=3,markers=false,i=1..51:
plotsdisplay⁡P,insequence=true
Brigo, D., Mercurio, F., Interest Rate Models: Theory and Practice. New York: Springer-Verlag, 2001.
The Finance[DiscountBondPrice] command was introduced in Maple 15.
For more information on Maple 15 changes, see Updates in Maple 15.
See Also
Finance[BondOptionPrice]
Finance[CompoundFactor]
Finance[DiscountFactor]
Finance[HullWhiteModel]
Finance[ImpliedRate]
Finance[VasicekModel]
Finance[ZeroCurve]
Download Help Document