Multiple OLine - MapleSim Help
For the best experience, we recommend viewing online help using Google Chrome or Mozilla Firefox.

Online Help

All Products    Maple    MapleSim


Multiple OLine

Multiple Coupled Lossy Transmission Line

 

Description

Connections

Parameters

Modelica Standard Library

Description

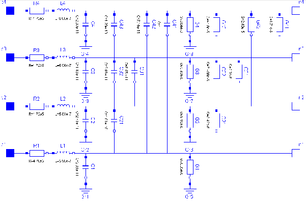
The Multiple OLine (or M OLine) component models coupled lossy transmission lines. It consists of several segments and several coupled single lines. Each segment consists of resistors and inductors that are connected in series in each single line, and of capacitors and conductors both between the lines and to the ground. The inductors are coupled to each other like in the M Transformer model. The following diagram shows the schematic of a segment with four single lines (lines=4):

To achieve a symmetric model, half-valued resistors and inductors are used for the end segments.

The resistance per unit length, r, is specified as a vector of length lines, which each element the resistance per length of the corresponding line.

The per-unit-length capacitance, conductance, and inductance parameters, c, g, and , respectively, are vectors of length 12lineslines+1 which specify the partial rows of the upper-triangular portion of a symmetric lines×lines matrix. For the segment shown in the first schematic, the capacitance matrix is

so the parameter c is 23.8,101,85.6,5.09,27.1,20.9,71.6,18.3,123,20.710−12. The g and  parameters are specified in the same manner.

To connect to a particular line of the model, make the connection to the desired end, then select the line and use the drop-down menu in the Connections Manager to make the the connection to the desired line. The Connections Manager is found under the Properties tab whenever you select a connection line in the Model Workspace.

Connections

Name

Description

Modelica ID

p

Positive pin

p

n

Negative pin

n

Heat Port

Conditional heat port

heatPort

Parameters

Name

Default

Units

Description

Modelica ID

length

0.1

m

Length of line

length

lines

2

 

Number of lines

lines

N

5

 

Number of lumped segments

N

c

1,0.1,1

Fm

Capacitance per meter [1]

c

g

0.1,0.1,0.1

Sm

Conductance per meter [1]

g

1,1,1

Hm

Inductance per meter [1]

l

r

0.1,0.1

Ωm

Resistance per meter, vector of length lines

r

αG

0

1K

Temperature coefficient of conductance, gactual=g1+αTTref

alpha_G

αR

0

1K

Temperature coefficient of resistance,ractual=r1+αTTref

alpha_R

T

293.15

K

Fixed device temperature if Use Heat Port is false

T

Tref

300.15

K

Reference temperature

T_ref

Use Heat Port

false

 

True (checked) means heat port is enabled

useHeatPort

[1] The c, g, and  vectors are of length 12lineslines+1 and specify the upper-right triangular portion of a lines×lines symmetric matrix.

Modelica Standard Library

The component described in this topic is from the Modelica Standard Library. To view the original documentation, which includes author and copyright information, click here.

See Also

Analog Components

Electrical Library

Transmission Lines

Connections Manager