Application Center - Maplesoft

App Preview:

THE SOLUTION OF A VARIABLE BOUNDARY PROBLEM

You can switch back to the summary page by clicking here.

Learn about Maple
Download Application


 

Image 

 

THE SOLUTION OF A VARIABLE BOUNDARY PROBLEM 

Co. H. Tran. 

Faculty of Mathematics, University of Natural Sciences - VNU-HCM  

coth123@math.com  &   cohtran@math.com 

Copyright  2007 

August   16   2007 

 

NOTE:  

This worksheet demonstrates Maple's  capabilities in researching  the numerical and graphical solution of the variable boundary problem of  a thick-walled cylinder of material enclosed in a thin metallic shell .                                     

All rights reserved.  Copying or transmitting of this material without the permission of the authors is not allowed .  

 

Abstract :  

The relations between stress and strain in linear viscoelastic theory are discussed from the viewpoint of application to problems of stress analysis. This consideration includes some important differences from the estimation of linear viscoelastic laws for the representation of material properties , and the integral operators expressing the creep function or relaxation function can be applied . By using of the differential operator for the  relation  between stress and strain  it is usually most convenient to solve some problems which have the variable boundary . 

 

 

 

Problem Definition 

We consider a thick-walled cylinder of material enclosed in a thin metallic shell .  ( Fig. 1)  

Image 

( Fig 1 ) .  

 

The outer radius of cylinder : b ;  the thickness of the metallic shell :  h  .  

The inner radius  a  is assumed  by  :  a(t) ,  satisfied the condition Image   

 . The varying pressure influences  upon the inner surface is a given function  q(t)  .   

Notice that the tube and  shell are under the plain strain conditions and the material is incompressible.  

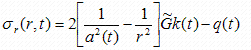
By  setting   Image: the radical stress  ,     Image :  the circular stress   ,   

  Image  : the radical displacement  , 

   Image   are the deformation respectively  . 

 

The diferential equation of equilibrium: 

 

Bywhat we introduce in (I)  it follows that the diferential equation of equilibrium can be written consequently  : 

                                               Image                                                      (1)                          

In this case we have the law of viscoelasticity relation :    

 

                                         Image                                                   (2)    

At the inner boundary  :   r = a   ,    Image   =   -q(t)      

The circular deformation of  the cylinder of material obtained by integrating  : 

                                           Image                                             (3)     

Here   E  and  Image  are the elastic constants of the shell material  . 

The second boundary condition  :   e =  Image (b)   

Because of incompressibility of material and zero axial strain  :   

Image     it follows that  :  Image  ,   Image 

                            ,                               (4.29) 

                               

From  (2)    we obtain   :           Image              (4)       

By substituting   (4)  to   (1)  ,  the deduction can be rewritten  :           Image           (5)      

Integrating (5)  gives    :              Image        (6)      

By using the condition :   r = a  ,    Image  =   - q (t)     

 

then          Image          and     Image            (7)      

 The relation (6) becomes    : 

Image                    (8)     

Consider the second boundary condition  :             Image      , then we arrive at the integral equation for  k(t)   :        

                                     Image                                 (9)    

inwhich we  set up :  

Image                (10)             

.  The equation  (9)  can be considered as especial case of the general formation   :    

 

                            Image                                                (11)        

 

The authors of [2] have considered the simplest case of a viscoelastic body  expressed by formular  : 

                                 Image                                                       (12)          

Here   Image    are the given constants defined by experiments on material . The equation (9)  now becomes  differential  for     k(t)  . 

 

Image           (13)     

From (13) , we find out the solution  k(t)  correspondently with  choosing the functions    a(t)   and   q(t)   . 

For examples , some authors have taken   :  

Image                      (14)        

Here   q  =   const  .  [   Image  =  E   in case of elasticity  ,    Image  =  3 Image   in case of  Newton's  fluid ]  .  By integrating (13)  we obtain the solution of the viscoelasticity problem  . In generally the differential equation for k(t)  would be established in symbolic form by using the operator  :  

Image                             (15) 

 

Numerical and graphical solution: 

 

Here we have used the parameters  :   

 

Image 

  (13)  canbe rewitten as the following  : 

 

Image 

The analytic solution :  

Image 

Image 

Image 

 

Image 

Image 

Image 

Image 

 

 

 

> restart;
with(DEtools):
a(t)=a[0]/sqrt(1-delta*t);
eq:=alpha*(1/a(t)^2-1/b^2)*diff(k(t),t)+(beta*(1/a(t)^2-1/b^2)-1/(b^2*c))*k(t)=q(t);
eq:=subs(a(t)=a[0]/sqrt(1-delta*t),eq);
eq:=subs(q(t)=q[0],eq);
nok:=dsolve(eq,k(t));
 

a(t) = a[0]/(1-delta*t)^(1/2) 

(Typesetting:-mprintslash)([eq := alpha*(1/a(t)^2-1/b^2)*(diff(k(t), t))+(beta*(1/a(t)^2-1/b^2)-1/(b^2*c))*k(t) = q(t)], [alpha*(1/a(t)^2-1/b^2)*(diff(k(t), t))+(beta*(1/a(t)^2-1/b^2)-1/(b^2*c))*k(t) ... 

(Typesetting:-mprintslash)([eq := alpha*((1-delta*t)/a[0]^2-1/b^2)*(diff(k(t), t))+(beta*((1-delta*t)/a[0]^2-1/b^2)-1/(b^2*c))*k(t) = q(t)], [alpha*((1-delta*t)/a[0]^2-1/b^2)*(diff(k(t), t))+(beta*((1... 

(Typesetting:-mprintslash)([eq := alpha*((1-delta*t)/a[0]^2-1/b^2)*(diff(k(t), t))+(beta*((1-delta*t)/a[0]^2-1/b^2)-1/(b^2*c))*k(t) = q[0]], [alpha*((1-delta*t)/a[0]^2-1/b^2)*(diff(k(t), t))+(beta*((1... 

(Typesetting:-mprintslash)([nok := k(t) = (Int(-q[0]*a[0]^2*b^2*(-b^2+b^2*delta*t+a[0]^2)^(-(c*alpha*b^2*delta-a[0]^2)/(c*alpha*b^2*delta))*exp(beta*t/alpha)/alpha, t)+_C1)*exp(-beta*t/alpha)*(-b^2+b^... (3.1)
 

> restart;
with(DEtools):
cof := 1000:
eq := alpha*(1/a(t)^2-1/b^2)*(diff(k(t), t))+(beta*(1/a(t)^2-1/b^2)-1/(b^2*c))*k(t) = q(t);eq := subs(a(t) = a[0]/sqrt(1-delta*t), eq);
eq := subs(q(t) = q[0], eq);
nok := dsolve(eq, k(t));
nok := evalf(subs(c = 1.2, delta = 0.5e-2, alpha = .5, b = 1.5, a[0] = 1, beta = 2, q[0] = 1, nok), 3);
u := k(t)/(r*cof);
 

(Typesetting:-mprintslash)([cof := 1000], [1000]) 

(Typesetting:-mprintslash)([eq := alpha*(1/a(t)^2-1/b^2)*(diff(k(t), t))+(beta*(1/a(t)^2-1/b^2)-1/(b^2*c))*k(t) = q(t)], [alpha*(1/a(t)^2-1/b^2)*(diff(k(t), t))+(beta*(1/a(t)^2-1/b^2)-1/(b^2*c))*k(t) ... 

(Typesetting:-mprintslash)([eq := alpha*((1-delta*t)/a[0]^2-1/b^2)*(diff(k(t), t))+(beta*((1-delta*t)/a[0]^2-1/b^2)-1/(b^2*c))*k(t) = q(t)], [alpha*((1-delta*t)/a[0]^2-1/b^2)*(diff(k(t), t))+(beta*((1... 

(Typesetting:-mprintslash)([eq := alpha*((1-delta*t)/a[0]^2-1/b^2)*(diff(k(t), t))+(beta*((1-delta*t)/a[0]^2-1/b^2)-1/(b^2*c))*k(t) = q[0]], [alpha*((1-delta*t)/a[0]^2-1/b^2)*(diff(k(t), t))+(beta*((1... 

(Typesetting:-mprintslash)([nok := k(t) = (Int(-b^2*(-b^2+b^2*delta*t+a[0]^2)^((-c*alpha*b^2*delta+a[0]^2)/(c*alpha*b^2*delta))*a[0]^2*q[0]*exp(beta*t/alpha)/alpha, t)+_C1)*exp(-beta*t/alpha)*(-b^2+b^... 

(Typesetting:-mprintslash)([nok := k(t) = (Int(-4.50*(-1.25+0.112e-1*t)^147.*exp(4.00*t), t)+_C1)*exp(-4.00*t)/(-1.25+0.112e-1*t)^148.], [k(t) = (Int(-4.50*(-1.25+0.112e-1*t)^147.*exp(4.00*t), t)+_C1)... 

(Typesetting:-mprintslash)([u := 1/1000*k(t)/r], [1/1000*k(t)/r]) (3.2)
 

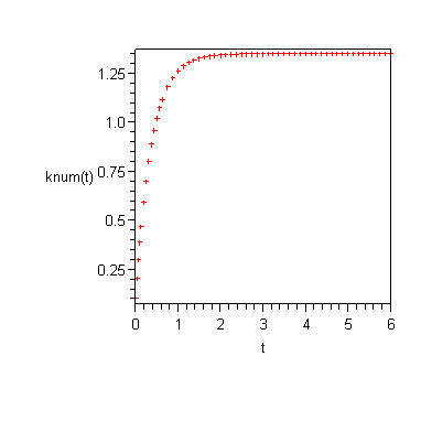
> k(t):=(int(-4.50*(-1.25+.112e-1*s)^147.*exp(4.00*s),s=0..t)+.22013e14)*exp(-4.00*t)/(-1.25+.112e-1*t)^148.:
plot(k(t),t=0..6,labels=[t,"k(t)"],color=blue,style=line,linestyle=4,thickness=2);
 

Plot
 

> plot3d(u, r = 0 .. 1.5, t = 0 .. 6, axes = boxed, labels = ["r", "t(s)", "u(r,t)"], grid = [40, 40]);
 

Plot
 

> epsilon[r] := -k(t)/r^2;
plot3d(epsilon[r]/cof, r = 0 .. 1.5, t = 0 .. 6, axes = boxed, labels = ["r", "t(s)", "e[r](r,t)"], grid = [40, 40]);
 

Plot
 

> epsilon[theta] := k(t)/r^2;
plot3d(epsilon[theta]/cof, r = 0 .. 1.5, t = 0 .. 6, axes = boxed, labels = ["r", "t(s)", "e[th](r,t)"], grid = [40, 40]);
 

> Plot
 

> restart;
k(t) = (Int(-4.50*(-1.25+0.112e-1*t)^147.*exp(4.00*t), t)+_C1)*exp(-4.00*t)/(-1.25+0.112e-1*t)^148.;
 

k(t) = (Int(-4.50*(-1.25+0.112e-1*t)^147.*exp(4.00*t), t)+_C1)*exp(-4.00*t)/(-1.25+0.112e-1*t)^148. (3.3)
 

> k(t):=(int(-4.50*(-1.25+.112e-1*tau)^147.*exp(4.00*tau),tau=0..t)+.22013e14)*exp(-4.00*t)/(-1.25+.112e-1*t)^148.:;k0:=subs(t=0,k(t));
 

(Typesetting:-mprintslash)([k0 := 0.4542742027e-14*(-0.2728896378e15+0.2949026378e15*exp(0.))*exp(0.)], [0.4542742027e-14*(-0.2728896378e15+0.2949026378e15*exp(0.))*exp(0.)]) (3.4)
 

> edk := k0 = .1;
C1 = evalf(solve(edk, _C1), 5);
 

(Typesetting:-mprintslash)([edk := 0.9999938024e-1 = .1], [0.9999938024e-1 = .1]) 

C1 = (3.5)
 

> u:=k(t)/r/10^3:
epsilon[theta]:=k(t)/r^2/10^3:
epsilon[rt]:=-k(t)/r^2/10^3:
print(" NUMERICAL AND GRAPHICAL SOLUTION ");
print("   OUTPUT   DATA  ");
N:=10;
M:=6;
d:=1;
 

> for m from 1 to N  do
r:=evalf(1.25*m/N,3);
u:=k(t)/r/10^3:
epsilon[theta]:=k(t)/r^2/10^3:
epsilon[rt]:=-k(t)/r^2/10^3:
printf("        t           k(t)            u(r,t)          e[theta]           \n\n");
for j from 0 to M do
printf("%10.1f    %10.5f       %10.5f       %10.5f       \n", d*j, subs(t=d*j,k(t)), subs(t=d*j,u), subs(t=d*j,epsilon[theta]));
end do;
end do;
 

Plot 

Plot 

Plot 

Plot 

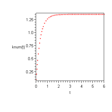
(Typesetting:-mprintslash)([unum := knum/r], [knum/r]) (3.6)
 

> plot3d(u,r=0..1.5,t=0..6,axes=boxed,labels=["r","t(s)","u(r,t)"],grid=[40,40]);

cof:=10^3:
epsilon[r]:=-k(t)/r^2:

plot3d(epsilon[r]/cof,r=0..1.5,t=0..6,axes=boxed,labels=["r","t(s)","e[r](r,t)"],grid=[40,40]);
epsilon[theta]:=k(t)/r^2:

plot3d(epsilon[theta]/cof,r=0..1.5,t=0..6,axes=boxed,labels=["r","t(s)","e[th](r,t)"],grid=[40,40]);

with(plots):
N:=3;

for j from 0 to N do
a[0]:=1/(j+1):
plot([a[0]/sqrt(1-delta*t),a[0]/sqrt(1-delta*t),1.25,1.5],t=0..(1.95+j)*3600,color=[blue,blue,black,red],thickness=[1,2,2,2],style=[line,point,point,point],labels=["t(s)","a(t)"],symbol=[diamond,cross],linestyle=4,legend=[`a(t)`,`a(t)`,`b-h = 1.25`,`b = 1.5`]);
od;
 

Plot 

Plot 

Plot 

(Typesetting:-mprintslash)([N := 3], [3]) 

(Typesetting:-mprintslash)([a[0] := 1], [1]) 

Plot 

(Typesetting:-mprintslash)([a[0] := 1/2], [1/2]) 

Plot 

(Typesetting:-mprintslash)([a[0] := 1/3], [1/3]) 

Plot 

(Typesetting:-mprintslash)([a[0] := 1/4], [1/4]) 

Plot
 

> Image
 

> func_bankinhtrong(50, 5.2, 2, 7, Hh);
 

Plot
 

REFERENCES 

 

[1] ю.н. РАБОТНОВ ,  Пoлзyчесть  элементов  конструкций   , издательство ?наука?  , MOCKBA 1966 

[2] Lee E .H ., Radok J.R.M., Woodward W.B., Stress Analysis for Linear Viscoelastic Materials , Trans. Soc. Rheol.,  3, 41-59 (1959)  

 

 

 

Disclaimer: While every effort has been made to validate the solutions in this worksheet, the author  is not responsible for any errors contained and are not liable for any damages resulting from the use of this material. 


Legal Notice: The copyright for this application is owned by the author(s). Neither Maplesoft nor the author are responsible for any errors contained within and are not liable for any damages resulting from the use of this material. This application is intended for non-commercial, non-profit use only. Contact the author for permission if you wish to use this application in for-profit activities.
 

Image