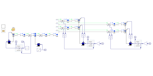
This model demonstrates the usage of the Slitter Component. It can be used to model slitting in the machine direction. The model starts with a tension-controlled unwinder and uses a nip roller to define the master speed. The web is cut into 4 webs of different sizes. The cut webs are wound onto two tension-controlled winding drums. This is modeled with two pairs of winders which are rigidly connected. (Hint: The shown cutters are for visualization purposes only and have no influence on the simulation results.)