Point Mass Translating on a Wire – Multibody, Multi-Domain Physical Model in MapleSim – Maplesoft

Point Mass Translating on a Wire

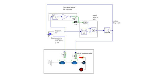
This is a model of a point mass translating on a wire. At the start of the simulation, the point mass is positioned at the left-hand end of the wire. The point mass then falls under its own weight across the length of the wire.  No frictional losses are modeled; the point mass will continue traveling indefinitely. The profile of the wire is defined in the Custom Component as a spline fit to a series of points that describe its profile.
Close

This model is not available for immediate download

However, we will be happy to show it to you in a live demonstration.

Contact us today to help you learn:

  • How this model works and how it was developed
  • How this model can be modified to fit your requirements
  • How we can assist you in developing your own models to solve your engineering design problems

Let Maplesoft Engineering Solutions provide you with the expertise and tools you need to meet your project requirements quickly and effectively. Ask our experts today!

Contact us today

Close

Request an S-Function

MapleSim Models can be readily exported as royalty-free S-functions. To request the S-function corresponding to this model, please fill in the form below.


Model: Point Mass Translating on a Wire
Industry:

Submitting form...

Thank you for requesting the S-Function. Your request has been received and you can expect to hear from us shortly. Close Window
Oops! There was a problem. Try again later Close Window
Model Images
  • model image Model schematic of the system
  • 3d image Visualization of the simulation results
MapleSim Video
Video not available in this browser.