Cable Tension – Multibody, Multi-Domain Physical Model in MapleSim – Maplesoft

Cable Tension

This model uses a DC motor and gear box to stretch a cable (modeled by a stiff spring) to a predefined tension. The tension is set and the controller provides the necessary voltage to drive the motor. This example shows how you can use the Global Optimization Toolbox to tune the control parameters to minimize oscillations in the cable tension.

This model includes a Maple worksheet for analysis
Close

Download this MapleSim model

This model requires MapleSim. If you do not have MapleSim, contact us for a live demonstration.

  • How this model works and how it was developed
  • How this model can be modified to fit your requirements
  • How we can assist you in developing your own models to solve your engineering design problems

Let Maplesoft Engineering Solutions provide you with the expertise and tools you need to meet your project requirements quickly and effectively. Ask our experts today!

Contact us today


If you have MapleSim, download the model here:

Download the Model

Close

Request an S-Function

MapleSim Models can be readily exported as royalty-free S-functions. To request the S-function corresponding to this model, please fill in the form below.


Model: Cable Tension
Industry:

Submitting form...

Thank you for requesting the S-Function. Your request has been received and you can expect to hear from us shortly. Close Window
Oops! There was a problem. Try again later Close Window
Model Images
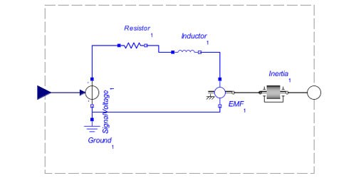
  • model Model diagram of the motor, gearbox and controller
  • subsystem Subsystem view of the DC Motor
  • results Simulation results showing the motor speed and tension