DC Motor H-bridge: Sign/Magnitude Control – Multibody, Multi-Domain Physical Model in MapleSim – Maplesoft

DC Motor H-bridge: Sign/Magnitude Control

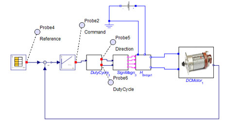
This model represents a DC Motor with a PID speed controller associated with other subsystems that are necessary in the real life: a constant voltage source feeding an H-bridge controlled by PWM signals, and the logic to create this signals from the output of the PID controller. This type of logic is called “sign/magnitude” because you need to define the PWM duty cycle and the direction of the motor in order to create the PWM signals.

This model was created with MapleSim 2022.2
Close

Download this MapleSim model

This model requires MapleSim. If you do not have MapleSim, contact us for a live demonstration.

  • How this model works and how it was developed
  • How this model can be modified to fit your requirements
  • How we can assist you in developing your own models to solve your engineering design problems

Let Maplesoft Engineering Solutions provide you with the expertise and tools you need to meet your project requirements quickly and effectively. Ask our experts today!

Contact us today


If you have MapleSim, download the model here:

Download the Model

Close

Request an S-Function

MapleSim Models can be readily exported as royalty-free S-functions. To request the S-function corresponding to this model, please fill in the form below.


Model: DC Motor H-bridge: Sign/Magnitude Control
Industry:

Submitting form...

Thank you for requesting the S-Function. Your request has been received and you can expect to hear from us shortly. Close Window
Oops! There was a problem. Try again later Close Window
Model Images
  • model diagram Model diagram showing the DC motor and sign/magnitude control
  • Simulation results Simulation results