Vertical Paddle Propeller Wheel – Multibody, Multi-Domain Physical Model in MapleSim – Maplesoft

Vertical Paddle Propeller Wheel

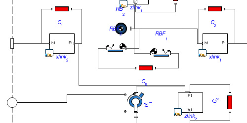
This model shows the paddle propeller wheel mechanism which is designed such that the paddles are always kept upright to give the most propulsion effectiveness. This mechanism is essentially four coupled four bar mechanisms. The two wheels are eccentric to each other and the rotating action of the two causes the paddles to always be held in a vertical position with their surfaces always meeting the water at right angles to their travel.

Close

Download this MapleSim model

This model requires MapleSim. If you do not have MapleSim, contact us for a live demonstration.

  • How this model works and how it was developed
  • How this model can be modified to fit your requirements
  • How we can assist you in developing your own models to solve your engineering design problems

Let Maplesoft Engineering Solutions provide you with the expertise and tools you need to meet your project requirements quickly and effectively. Ask our experts today!

Contact us today


If you have MapleSim, download the model here:

Download the Model

Close

Request an S-Function

MapleSim Models can be readily exported as royalty-free S-functions. To request the S-function corresponding to this model, please fill in the form below.


Model: Vertical Paddle Propeller Wheel
Industry:

Submitting form...

Thank you for requesting the S-Function. Your request has been received and you can expect to hear from us shortly. Close Window
Oops! There was a problem. Try again later Close Window
Model Images
  • model Model diagram of the paddle propeller wheel
  • subsystem Subsystem view of the propeller crank
  • 3dimage 3D rendering of the paddle propeller wheel
MapleSim Video
Video not available in this browser.