Hydraulic Ram Pump – Multibody, Multi-Domain Physical Model in MapleSim – Maplesoft

Hydraulic Ram Pump

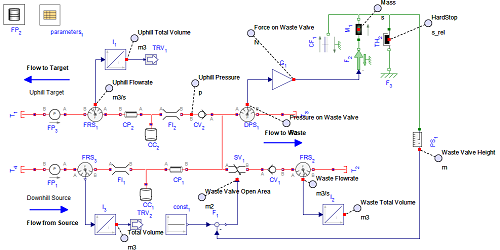
Hydraulic rams are used to pump liquid from a low pressure source (i.e. at a low height) to a high pressure elevated target.

Hydraulic rams operate using the principle of water hammer.

  • The drag of water through a waste pipe closes a waste valve (against the force of a weight)
  • A pressure wave bouces off the waste valve and forces water to flow uphill
  • As the pressure wave dissipates, the waste valve opens (due to the descent of the weight)
  • Water then flows through the waste valve, eventually closing the waste valve again

The volumetric efficiency is the ratio of the volume water delivered to the target versus volume of water flowing through the waste pipe. 

Close

Download this MapleSim model

This model requires MapleSim. If you do not have MapleSim, contact us for a live demonstration.

  • How this model works and how it was developed
  • How this model can be modified to fit your requirements
  • How we can assist you in developing your own models to solve your engineering design problems

Let Maplesoft Engineering Solutions provide you with the expertise and tools you need to meet your project requirements quickly and effectively. Ask our experts today!

Contact us today


If you have MapleSim, download the model here:

Download the Model

Close

Request an S-Function

MapleSim Models can be readily exported as royalty-free S-functions. To request the S-function corresponding to this model, please fill in the form below.


Model: Hydraulic Ram Pump
Industry:

Submitting form...

Thank you for requesting the S-Function. Your request has been received and you can expect to hear from us shortly. Close Window
Oops! There was a problem. Try again later Close Window
Model Images
  • model file Model schematic of the system
  • results image Simulation results