Antoniou Inductance Highpass Filter Example – Multibody, Multi-Domain Physical Model in MapleSim – Maplesoft

Antoniou Inductance Highpass Filter Example

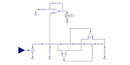
This example illustrates a filter application using MapleSim. A highpass filter based on Antoniou`s inductance-simulation circuit is modelled.

To get more information about this component or to perform Bode or root locus analysis, open the Linearization App from the Apps and Templates list "Component Creation".

This model was created with MapleSim 2023.0
Close

Download this MapleSim model

This model requires MapleSim. If you do not have MapleSim, contact us for a live demonstration.

  • How this model works and how it was developed
  • How this model can be modified to fit your requirements
  • How we can assist you in developing your own models to solve your engineering design problems

Let Maplesoft Engineering Solutions provide you with the expertise and tools you need to meet your project requirements quickly and effectively. Ask our experts today!

Contact us today


If you have MapleSim, download the model here:

Download the Model

Close

Request an S-Function

MapleSim Models can be readily exported as royalty-free S-functions. To request the S-function corresponding to this model, please fill in the form below.


Model: Antoniou Inductance Highpass Filter Example
Industry:

Submitting form...

Thank you for requesting the S-Function. Your request has been received and you can expect to hear from us shortly. Close Window
Oops! There was a problem. Try again later Close Window
Model Images
  • model Model diagram of the filter subsystem
  • Results Simulation results showing the voltage change
  • Bode plot Bode plot of the filter