Model Images
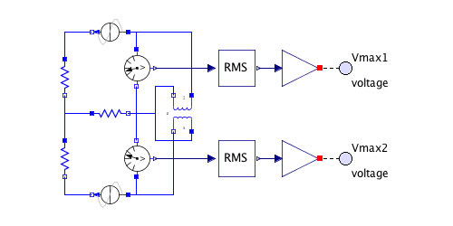
  • model image The model schematic of the system
  • results image Simulation results